В статье освещаются вопросы разработки и применения цифровых двойников энергосистем, а также предлагаются архитектура цифрового двойника вместе с макетной программной реализацией цифрового двойника.
Цифровой двойник энергетической системы рассматривается в качестве основного инструмента интеллектуального управления высокотехнологичной инфраструктурой распределенной энергетики. В статье предложена архитектура цифрового двойника. В качестве примера применения цифрового двойника приведен расчет оптимальной конфигурации гибридной системы энергоснабжения. Также выполнена макетная программная реализация цифрового двойника энергосистемы активного потребителя низкого напряжения на базе продуктов Nrjpack, Matlab Simulink и Homer PRO.
* * *
Цифровой двойник является ключевым базовым элементом высокотехнологичной системы управления.
Концепция цифрового двойника относится к числу основополагающих в контексте четвертой промышленной революции (Industrie 4.0). Цифровой двойник (Digital Twin, DT) — это виртуальная копия технического объекта, достоверно воспроизводящая и задающая структуру, состояние и поведение оригинала в реальном времени [1]. Будучи интеллектуальной надстройкой над средой Интернета вещей (Internet of Things, IoT), цифровой двойник является ключевым базовым элементом высокотехнологичной системы управления. По данным Gartner, к 2021 году почти половина крупных промышленных компаний будут использовать технологию цифровых двойников, чтобы повысить точность оценивания производительности изделий и технических рисков, достигнув при этом повышения операционной эффективности изделий примерно на 10% [2].
К числу высокотехнологичных объектов, управление которыми целесообразно организовывать на базе цифровых двойников, относятся современные системы распределенной энергетики, включающие разнообразные энергоприемники, локальное генерирующее оборудование на возобновляемых источниках и накопители электроэнергии. Однако, закономерно, что технологиям построения цифровых двойников, заимствуемым из машиностроительных отраслей, присущи характерные недостатки, такие как потребность в громоздких дорогостоящих программных инструментах и высококвалифицированном персонале, хорошо заметная в немногочисленных примерах цифровых двойников энергосистем [3]. Не хватает однозначно интерпретируемых достоверных данных в стандартных машиночитаемых форматах, адекватных математических моделей, приборного оснащения. Неясно, как автоматически собрать целостный цифровой двойник большой энергосистемы из двойников составляющих, с учетом правил их соединения. Очень медленно развиваются технологии типа порождающего проектирования (Generative Design), позволяющие автоматически находить оптимальные проектные решения по энергоснабжению [4]. Эти недостатки особенно остро ощущаются в жизненном цикле энергосистем массовых небольших потребителей низкого уровня напряжения (0,4 кВ).
В статье предложены подходы к преодолению этих недостатков при проектировании и эксплуатации систем управления объектами распределенной энергетики. Развитие этих подходов позволит эффективно организовать на базе цифровых двойников оценку и прогнозирование генерации, потребления, хранения, передачи энергоресурсов во всех аспектах, а также управление режимами, предсказательный мониторинг состояния оборудования, верификацию моделей и алгоритмов, виртуальную апробацию и оптимизацию проектных решений, обучение персонала объектов.
Архитектура цифрового двойника энергетической системы
По структуре цифровой двойник представляет собой комплекс взаимосвязанных компьютерных моделей, способных достоверно отобразить объект-оригинал, его состояние и поведение при различных условиях окружающей среды и управляющих воздействиях. Модели образуют представление полного жизненного цикла объекта, позволяющее обнаруживать, анализировать, прогнозировать и предотвращать нежелательные ситуации в ходе эксплуатации объекта. В частности, модели используются для решения следующих задач:
сверка компьютерного представления оригинала с данными из реального мира;
оповещение персонала и поддержка принятия решений;
прогнозирование изменений оригинала с течением времени;
выявление новых возможностей применения оригинала и экономических эффектов.
Рис. 1. Архитектура цифрового двойника энергетической системы
Эти задачи обладают высокой актуальностью и для энергосистем. Сверка моделей с данными из реального мира подразумевает автоматическое снабжение математических и имитационных моделей цифрового двойника структурированными актуальными исходными данными из базовых информационных компонентов, которые описывают энергосистему в различных аспектах и наполняются из смежных программных систем в реальном времени по мере возникновения. Чтобы исключить разночтения в именовании и интерпретации понятий, с которыми оперирует цифровой двойник, в основу его информационного обеспечения помещается онтологическая модель энергетической инфраструктуры, для формирования которой накоплен значительный задел [5 и др.]. Над ней надстраиваются следующие информационные компоненты цифрового двойника энергосистемы, как показано на рис. 1:
цифровые схемы и карты (в первую очередь однолинейная схема электроснабжения);
электронная документация (проектно-сметная, эксплуатационная и др.);
информационные модели (мастер-данные — сведения о субъектах, об объектах, о составе и характеристиках оборудования, сопутствующие справочники и т. д.);
оперативная информация (результаты приборных измерений потребления и первичных характеристик технического состояния оборудования).
Для цифровых двойников больших многокомпонентных объектов, таких как энергосистемы, характерна проблема, состоящая в сложности соединения рабочих моделей (двойников) составляющих компонентов в единое слаженное целое. Фактически соединение требует виртуально воспроизвести процесс строительства энергосистемы на информационных и математических моделях, с проставлением корректных взаимосвязей между ними. Перспективный подход к решению этой проблемы предложен на базе математического аппарата теории категорий [6].
Рис. 2. Процесс формирования цифрового двойника (ЦД)
Процесс формирования цифрового двойника крупноблочно показан на рис. 2. Видно, что онтологическое моделирование составляет в нем фундамент стадии проектирования и служит основой для формирования информационного обеспечения.
Для энергетической инфраструктуры потребителей онтологическое моделирование затруднено тем обстоятельством, что широко распространенные обобщенные информационные модели (common information models, CIM), служащие источником терминов и отношений, в основном ориентированы на крупные энергетические объекты: электростанции, линии электропередачи, подстанции.
Информационное моделирование активных энергетических объектов потребления низкого напряжения представляет сложную задачу, в том числе ввиду высокой вариативности имеющегося у них генерирующего и потребляющего энергетического оборудования. Недостающие термины и отношения заимствуются из стандартов ISO 17800 (модели микрогрида), IEC 61850 (модели интеллектуальных электрических устройств), OASIS EMIX (модели обмена информацией рыночного характера), а также моделей описания наблюдений и прогнозов погоды и т. д.
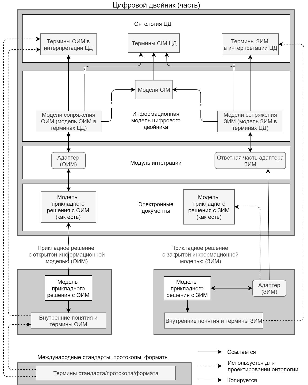
Рис. 3. Интеграция цифрового двойника с приложениями
Информационные модели, структура которых сформирована на основе открытых онтологий и стандартов, называются открытыми (ОИМ) и естественным образом являются предпочтительной основой для интеграции информационно-управляющих и рыночных приложений с цифровым двойником. Однако, как показано выше на схеме архитектуры, цифровой двойник должен быть интегрирован с широким спектром специализированных инструментов, которые используются при проектировании и эксплуатации энергетических объектов, в том числе САПР, АСУ ТП и т. д. Информационные модели, реализованные в таких инструментах, часто имеют характер закрытых (ЗИМ), и для интеграции на их базе требуется ввести связующие элементы — модели сопряжения, как показано на рис. 3. Например, такой подход целесообразен для подключения к цифровому двойнику системы поддержки проектирования небольших энергосистем на базе САПР AutoCAD, в качестве интерактивного «редактора» ряда фрагментов информационной модели. Еще одним примером служит интеграция со шлюзами сбора оперативных данных с сенсоров и выдачи команд исполнительным механизмам, разработанными на базе платформы IoT Eclipse Kura.
Рис. 4. Пример экранов отображения и ввода элементов информационной модели
Для ведения информационных моделей и других базовых компонентов цифрового двойника энергетической системы пилотного объекта можно использовать отечественный программный комплекс Nrjpack. Примеры экранов комплекса, предназначенных для отображения и ввода элементов информационной модели, показаны на рис. 4.
Архитектурную основу комплекса составляет метамодель — описание информационных сущностей, характеристик, связей между ними, получаемое из онтологии. Такое проектное решение позволяет автоматизировать выполнение рутинных программистских задач:
компоновка форм пользовательского интерфейса для выполнения операций создания, просмотра, обновления и удаления данных (CRUD-операции);
формирование структуры и наполнения базы данных;
выгрузка информационной модели для передачи на вход математическим и имитационным моделям.
Тем самым существенно сокращаются затраты времени и труда на итеративное заполнение и актуализацию двойника, по сравнению с традиционным подходом (domain driven design, DDD [7]). Дело в том, что традиционно элементы онтологии представляются в виде классов и объектов, описанных непосредственно в исходном тексте программ. В такой ситуации при изменении онтологии недостаточно перенастроить метамодель через пользовательский интерфейс: нужно изменить исходный текст, перекомпилировать, протестировать и установить новую версию программного обеспечения.
Программный комплекс Nrjpack построен по архитектуре CQRS (command query request segregation), которая предполагает разделение набора обращений пользователя к системе на два независимых потока: запросы и команды. При внесении изменений в информационную модель или метамодель пользователь фактически формирует запрос на изменение, на который система реагирует изменением структуры данных или их наполнения посредством формирования соответствующих событий.
Следует подчеркнуть, что архитектура CQRS реализована не только для сущностей информационной модели (данных), но и для сущностей метамодели (типов), что позволило выделить в отдельный поток события, направленные на изменение структуры информационной модели, а не только наполнения. Одним из способов обработки событий является представление информационной модели в реляционной базе данных. Такой подход, традиционный для высоконагруженных систем, представляет особый интерес в задачах создания и ведения цифрового двойника, поскольку позволяет формировать разные реляционные проекции, оптимизированные под разные варианты использования двойника.
На базе метамодели в программном комплексе реализована автоматическая выгрузка полного набора сведений об объекте в файл на стандартном языке онтологического моделирования OWL (Ontology Web Language). Инструменты выгрузки основываются на метамодели и поэтому автоматически адаптируются под изменения онтологии.
Поиск оптимальной конфигурации гибридной системы энергоснабжения
В качестве прикладной задачи для практического применения цифрового двойника рассмотрим автоматический поиск оптимальной конфигурации гибридной системы энергоснабжения (Hybrid Renewable Energy System, HRES) для заданного объекта, у которого известны профиль потребления и погодные условия. Такая система содержит локальное генерирующее оборудование (в том числе на ВИЭ) и накопители электроэнергии, которые вместо или в дополнение к централизованной энергосети снабжают объект электроэнергией. Оптимальная конфигурация предполагает такое сочетание компонентов генерации и накопителей, которое дает наибольший эффект в части эксплуатации по сравнению с пассивным питанием от внешней сети. Оптимизация выполняется для трех целевых функций: годовая стоимость системы, вероятность потери электроснабжения и количество вредных выбросов в атмосферу. Проектными переменными задаются количество устройств каждого вида и установочные параметры; с ограничениями в виде диапазонов значений переменных. В качестве примера можно привести решение этой задачи при помощи эволюционного алгоритма [8]. Однако большинство подобных алгоритмов требуют значительных вычислительных ресурсов, поэтому на практике можно применять более «легковесные» оптимизаторы HRES. Примером служит пакет HOMER Pro, разработанный специально для быстрого нахождения экономически субоптимальных конфигураций систем распределенной энергетики. Модель в HOMER Pro для поиска оптимальной конфигурации включается в число составляющих математической модели цифрового двойника энергосистемы.
Рис. 5. Пример имитационной модели функционирования энергосистемы
К важнейшим функциям цифрового двойника относится проверка работы найденной конфигурации в имитационном режиме (симуляция). Эту функцию можно реализовать посредством адаптации известной типовой электротехнической модели энергосистемы в программном пакете Matlab Simulink [9]. В модели содержатся элементы распределенных энергетических ресурсов: электрическая сеть, элементы ВИЭ, дизель-генератор, накопитель, — и программно реализованы средства для их соединения в заданную конфигурацию. Конфигурация, определяемая в результате работы модели HOMER Pro, автоматически воссоздается в динамической модели Matlab Simulink. Таким путем на практике достигается автоматическое соединение моделей компонентов в единый комплекс. Далее пользователь цифрового двойника получает возможность исполнять полученную имитационную модель при различных интересующих его параметрах и условиях, например, оценивать реакцию энергосистемы на то или иное управляющее воздействие, как показано на рис. 5.
В свою очередь, на вход пакету HOMER Pro передается описание объекта потребления (информационная модель), сформированное в программном комплексе Nrjpack. Передача происходит автоматически, путем преобразования и загрузки в HOMER Pro представления информационной модели файлом в формате OWL, сгенерированным в NrjPack. При этом, для каждого энергоприемника по указанным в информационной модели параметрам, таким как номинальная мощность и режим функционирования, формируется оценочный почасовой профиль потребления. При наличии данных фактического потребления с приборов учета, доступных через шлюзы IoT, производится калибровка оценочного профиля. В ситуации, когда один прибор учета охватывает несколько энергоприемников, измеренный им суммарный профиль программно «раскладывается» по их профилям, посредством алгоритмов так называемой дезагрегации [10]. Сформированные и откалиброванные профили энергоприемников передаются на вход модели Matlab Simulink для проведения симуляции, а сложенный из них общий профиль нагрузки поступает на вход модели HOMER Pro для подбора субоптимальной для данного профиля потребления конфигурации HRES.
В качестве альтернативы электротехническим моделям, записанным на Matlab Simulink, рассматриваются модели, построенные путем машинного обучения глубоких нейронных сетей. Предлагаются архитектуры и примеры нейронных сетей, в том числе рекуррентных и сверточных, для решения ряда ключевых задач интеллектуального управления в энергетике, таких как прогнозирование нагрузки, прогнозирование цены электроэнергии, оптимизация распределения нагрузки между доступным генерирующим оборудованием, оценка и прогнозирование технического состояния энергетического оборудования, диагностика отказов и катастроф. Можно ожидать, что в перспективе нейросетевые модели, подкрепленные другими средствами компьютерной математической статистики, смогут занять лидирующее положение в составе цифрового двойника энергосистемы.
Заключение
Макет позволяет рассчитывать субоптимальные конфигурации энергосистемы и выполнять реалистичную имитацию ее поведения.
Подходы к построению цифрового двойника, предложенные в настоящей работе, позволяют без излишних затрат труда и времени сформировать удобную в использовании виртуальную копию энергосистемы, способную воспроизводить структуру, состояние и поведение оригинала с достаточной для ряда практических целей степенью полноты, достоверности и оперативности. Это было подтверждено в цикле разработки макета цифрового двойника для энергосистем пилотных активных потребителей низкого напряжения [11]. Макет позволяет рассчитывать субоптимальные конфигурации энергосистемы и выполнять реалистичную имитацию ее поведения, в том числе в переходных режимах (переключение между источниками). Тем самым, был реализован классический цифровой двойник базового типа (Baseline Twin) [12]. Полученные результаты являются основополагающими для проектирования систем интеллектуального управления энергетической инфраструктурой будущего.
Литература
Madni A.M., Madni C.C., Lucero S.D. Leveraging digital twin technology in model-based systems engineering // Systems. 2019. Vol. 7(1). P. 7. https://www.mdpi.com/2079-8954/7/1/7.
Pettey C. Prepare for the impact of digital twins. Stamford, CT, USA: Gartner, 2017.
Brosinsky C., Westermann D., Krebs R. Recent and prospective developments in power system control centers: Adapting the digital twin technology for application in power system control centers // Proc. 2018 IEEE International Energy Conference ENERGYCON. IEEE, 2018. P. 1–6.
Kovalyov S.P. An approach to develop a generative design technology for power systems // Proc. VI International Workshop «Critical Infrastructures: Contingency Management, Intelligent, Agent-Based, Cloud Computing and Cyber Security» (IWCI 2019). Advances in Intelligent Systems Research. 2019. Vol. 169. P. 79–82. https://www.atlantis-press.com/proceedings/iwci-19/125917306.
Ковалев С.П. Применение онтологий при разработке распределенных автоматизированных информационно-измерительных систем // Автометрия. 2008. Т. 44, № 2. С. 41–49.
Evans E. Domain-Driven Design — Tackling Complexity in the Heart of Software. Addison-Wesley, 2004. 529 p.
Ming M., Wang R., Zha Y., Zhang T. Multi-objective optimization of hybrid renewable energy system using an enhanced multi-objective evolutionary algorithm // Energies. 2017. Vol. 10. P. 674. https://www.mdpi.com/1996-1073/10/5/674.
Faustine A., Mvungi N.H., Kaijage S., Michael K. A survey on non-intrusive load monitoring methodies and techniques for energy disaggregation problem // arXiv, 2017. https://arxiv.org/abs/1703.00785.
Andryushkevich S.K., Kovalyov S.P., Nefedov E. Composition and application of power system digital twins based on ontological modeling // Proc. 17th IEEE Intl. Conf. Industrial Informatics INDIN’19. Helsinki-Espoo, Finland: IEEE, 2019. P. 1536–1542.
Erikstad S. Design patterns for digital twin solutions in marine systems design and operations // Proc. 17th Intl. Conf. Computer and IT Applications in the Maritime Industries COMPIT’18. Hamburg, Technische Universität Hamburg, 2018. P. 354–363.