Допустимые уровни напряжения
Обозначенная тема уже отражена во множестве действующих документов, ее регламентирующих, однако однозначность ее понимания, по мнению авторов, на сегодняшний день отсутствует. Причины этого следующие:- Наличие противоречий между названными документами, обусловленных несогласованностью интересов сторон.
- Игнорирование в документах некоторых особенностей работы аккумуляторных батарей, релейной защиты и электромагнитов управления высоковольтными выключателями.
Актуальность вопроса
Если в техническое задание прописать требование сохранять работоспособность при 0,8 Uном, то надежность их работы и надежность всего энергетического объекта в целом несомненно повысятся.Бытовая техника может «позволить себе» отказ в работе при снижении напряжения ниже 0,9 — это нормально, от нее не требуется сохранять работоспособность в аварийной ситуации. Другое дело — релейная защита (РЗ), автоматика и устройства управления высоковольтными выключателями (ВВ): от их способности оставаться в работе при значительном снижении напряжения (потеря собственных нужд — автономный режим СОПТ) зависит целостность первичного оборудования. Если в техническое задание для этих устройств прописать требование сохранять работоспособность при 0,8 Uном (а еще лучше — при 0,7 Uном), то надежность их работы и надежность всего энергетического объекта в целом несомненно повысятся. Завышение же верхней границы диапазона напряжений гарантированной работы указанных устройств есть снижение надежности. В режиме нормальной работы объекта это утверждение не имеет большого значения, так как колебания напряжений в сети СОПТ за счет их стабилизации зарядно-подзарядными устройствами (ЗПУ) значительно меньше, чем колебания напряжений на шинах собственных нужд подстанции. С переходом СОПТ в автономный режим (с питанием от АБ) этот вопрос становится первостепенным. Парадокс ситуации заключается в том, что для многих эти два режима отличаются чисто формально: здесь мы питаемся от ЗПУ, а здесь от АБ... При этом совершенно не учитывается тот факт, что напряжение на АБ в режиме разряда может снизиться до 0,83–0,85 Uном. С одной стороны, требуется мышление релейщика, для которого совершенно очевидно, что надежная работа РЗ требует запаса по напряжению не менее 0,1 Uном (разница между величиной напряжения гарантированной работы РЗ и величиной напряжения источника питания). С другой — необходимы знания специалиста по АБ, для которого также очевидно то, что в процессе разряда АБ ее напряжение снижается с 2,23–2,25 В до 1,8 В на элемент. На рис. 1 показано, как может меняться ЭДС (голубая линия) и напряжение (желтая линия) АБ в различных режимах ее работы. Для разных типов АБ возможны разные значения ЭДС и напряжения (раздвоение каждой из этих линий). Там же показаны границы допустимого снижения напряжения на клеммах разных групп потребителей: красная — напряжение срабатывания электромагнитов включения (ЭВ) ВВ; зеленая — напряжение срабатывания дискретных входов микропроцессорных защит (МП РЗА); бежевая — напряжение срабатывания электромагнитов отключения (ЭО) ВВ и промежуточных реле. Стрелками показана величина запаса по напряжению, пропорциональная фактическому коэффициенту надежности (разница между возможным напряжением на АБ и верхней границей диапазона напряжений гарантируемой работы потребителя). Стрелка, указывающая вверх, говорит о том, что запас положительный. Стрелка, указывающая вниз, — о том, что напряжения АБ недостаточно для нормальной работы устройства.

- Даже минимально рабочее (допустимое) напряжение источника питания должно превышать нижнюю границу диапазона напряжения гарантированного срабатывания ответственных потребителей (РЗ, ЭО ВВ, ЭВ ВВ, на которые действует РЗ или ПА) на величину потери напряжения в соединительных проводах и на величину запаса напряжения (0,1 Uном) [13].
- Для потребителей, отказ которых не приводит к повреждению первичного оборудования или к нарушению техники безопасности, допустимо иметь нижнюю границу диапазона напряжения гарантированного срабатывания соответствующей минимально допустимому напряжению источника питания минус потеря напряжения в соединительных проводах (без коэффициента запаса).
- Минимально допустимое (возможное) напряжение СОПТ должно соответствовать напряжению на АБ при отдаче ею не менее 80% запасенной энергии.
- Питание наиболее ответственных потребителей в автономном режиме должно осуществляться от АБ напрямую в том случае, если у потребителей нет особых требований по уровню напряжения (аварийные маслонасосы, выключатели с блоками синхронизации фаз и т. п.) или если потеря напряжения до них в соединительных кабелях составляет более 5% Uном. При наличии таких требований или при большой потере напряжения в соединительных кабелях последовательно с АБ необходимо ставить вольт-добавочное устройство (ВДУ).
- Для обеспечения необходимого уровня напряжения при больших импульсных токах (соленоиды включения баковых масляных выключателей) необходимо использовать дополнительные элементы АБ.
- Технические требования к наиболее ответственным потребителям должны учитывать диапазон изменения напряжения на АБ от 0,85 Uном при разряде до 1,1 Uном при заряде.
- Быстродействие ЭО и ЭВ обеспечивается кратностью поданного на них напряжения по отношению к напряжению их срабатывания.
- Исключение ложной работы промежуточных реле, дискретных входов МП терминалов РЗ при замыкании на землю (ЗЗ) в их цепях обеспечивается:
- режимом нейтрали СОПТ, при котором полюса АБ заземлены через шунтирующие резисторы сопротивлением не более 31 кОм (сопротивление плеча устройства контроля изоляции, принятого в ЕЭС СССР [14]);
- контролем изоляции с уставкой предупредительной сигнализации 40 кОм (критическая величина, при которой ЗЗ еще не приводит к ложной работе) и аварийной сигнализации 20 кОм (при которой ЗЗ может привести к ложной работе);
- емкостью каждого гальванически самостоятельного участка сети вторичной коммутации не более 20 мкФ;
- ограничением диапазона их срабатывания (для РП — 0,6–0,7 Uном, для дискретных входов — 0,68–0,7 Uном) [14];
- суммарным сопротивлением (дискретный вход и его шунтирующий резистор) не более 10 кОм;
- временем их срабатывания не менее 10 мс (время срабатывания легкого реле [14]).
- Исключение ложной работы ЭО и ЭВ обеспечивается:
- пунктами 8.1–8.3;
- резисторами 200–300 Ом, шунтирующими индуктивность электромагнитов;
- суммарной мощностью электромагнита и резистора, его шунтирующего, не менее 450 Вт;
- верхней границей диапазона напряжения несрабатывания ЭО и ЭВ в 0,35 Uном, которое определяется как несрабатывание при разряде заданной емкости вторичной коммутации с перекосом по напряжению (150 В на плюсе АБ).
- Максимальное значение нормально допустимого напряжения (1,05 Uном) должно соответствовать произведению напряжения подзаряда элемента АБ на их количество (округленное до меньшего четного числа).
- Максимальное значение предельно допустимого напряжения (1,1 Uном) должно соответствовать произведению напряжения ускоренного заряда элемента АБ на их количество.
Особенности работы аккумуляторных батарей
Примером децентрализованной СОПТ могла бы быть и СОПТ для цифровой подстанции.Чем же является АБ для СОПТ и какой отпечаток это определение накладывает на осмысление ее работы? В общепринятом понимании этого вопроса АБ считается одним из источников оперативного тока, от которого питается толчковая нагрузка во всех режимах и вся нагрузка в режиме автономной работы СОПТ. Это так, но если сравнить АБ с накопителями энергии, которые используются, например, в приводах ВВ, то приходит понимание, что АБ функционально ничем не отличается и от них. Можно сказать, что АБ в первую очередь есть накопитель электрической энергии. Это важно, например, для того, чтобы понимать, чем отличается централизованная СОПТ от децентрализованной: последняя имеет в своем составе множество накопителей — свой накопитель для каждого устройства или группы устройств. Примером децентрализованной системы питания может служить система питания релейной защиты на переменном токе с накопителями в виде конденсаторных приставок к каждому отдельному терминалу или, как об этом уже говорилось выше, система питания приводов ВВ, где каждый привод имеет свой накопитель механической энергии (для приводов независимого действия). Примером децентрализованной СОПТ могла бы быть и СОПТ для цифровой подстанции — в этом случае можно было бы отказаться от последних сохраненных до настоящего времени гальванических связей между ячейками высоковольтного оборудования по цепям постоянного оперативного тока. В нормальном режиме СОПТ, когда АБ находится в режиме подзаряда, напряжение на ней должно находиться в пределах 0,95–1,05 Uном (209–231 В); для ФСК эти значения определяются нормами [4, 6]. Uмах норм доп, равное 231 В и являющееся максимально допустимым напряжением нормального режима СОПТ, — исходная цифра для расчета количества элементов АБ:
n = Uмах норм доп / Uподз. эл. = 231 / (2,23...2,25) ≈ 102, где n — количество элементов в АБ; Uподз. эл. — напряжение подзаряда одного элемента, в зависимости от его типа равное 2,23...2,25 В (здесь и далее мы рассматриваем только свинцовые АБ открытого типа).
Таким образом, для всех основных типов применяемых АБ (БП, GroE, Vb, OPzS, OCSM) максимальное количество элементов, которые мы можем выбрать, не должно превышать 102 (округляем в меньшую сторону до целого четного значения). С некоторой натяжкой (превышение напряжения в нормальном режиме на 0,9 В) для АБ, имеющих напряжение подзаряда 2,23 В, количество элементов можно принять равным 104. ЭДС АБ рассчитывается по эмпирической формуле [12]:Eаб = n · (0,84 + ρ), где ρ — плотность электролита при 20°С.
При отсутствии нагрузки ЭДС АБ равняется напряжению на шинах ЩПТ при отключенных ЗПУ. Для разных типов АБ ЭДС имеет следующие значения — см. таблицу 1, графа 6. То есть при отключении ЗПУ напряжение на шинах ЩПТ снижается с 1,05 Uном до 0,95–0,98 Uном. Напряжение на шинах ЩПТ (Uаб) с учетом реальных значений нагрузки (ток двухчасового разряда АБ) снизится еще в самом начале разряда до уровня в 90–92% от Uном (таблица 1, графа 9). Этот процесс объясняют разрядные характеристики АБ (на рис. 2а, 2б, 2в и 2г — коричневые линии). С учетом потери напряжения в соединительных проводах (5–7%) напряжение на клеммах устройств снизится до величины 0,85 Uном. АБ при этом не израсходует и 10% своей энергии. Данному факту не соответствуют сегодняшние нормы по СОПТ [4, 6], в которых значение 0,85 Uном определяется как напряжение на клеммах потребителейв конце разряда АБ. Задав величину напряжения, до которой предполагается разряжать АБ тем же током нагрузки, можно уточнить по тем же разрядным характеристикам ее остаточную, недоиспользованную емкость (таблица 2). Ее величина будет зависеть от типа АБ и конечного напряжения разряда. Таблица 1. Плотность электролита, ЭДС и Uаб для разных типов АБ при 20°С| Тип АБ | Нагрузка — 0 | Нагрузка — ток двухчасового разряда | ||||||
| Uпод, В | n, шт. | ρ, кг/л | Eаккум, В | Еаб, В | Uаккум, В | Uаб, В | Uаб, % от Uном | |
| 1 | 2 | 3 | 4 | 5 | 6 | 7 | 8 | 9 |
| БП 25-100 (Курск) | 2,23 | 104 | 1,22 | 2,06 | 214 | 1.94–1.96 | 202–204 | 91-92 |
| GroE 25-100 | 2,23 | 104 | 1,24 | 2,08 | 216 | 1.94–1.97 | 202–205 | 91-92 |
| Vb | 2,23 | 104 | 1,24 | 2,08 | 216 | 1,97 | 205 | 92 |
| OPzS 100 | 2,23 | 104 | 1,24 | 2,08 | 216 | 1,92 | 200 | 91 |
| OCSM 115 | 2,25 | 102 | 1,26 | 2,1 | 214 | 1,94 | 198 | 90 |
При разряде АБ до величины допустимого напряжения, равной 85% от Uном у потребителя, и, соответственно, до 90% Uном на АБ (согласно [4, 6]) величина недоиспользованной энергии составляет в среднем 30–70% (таблица 2, графа 5). При конечном значении разрешенного заводом напряжения на одном элементе при токе двухчасового разряда 1,8 В величина недоиспользованной емкости составит 3–20% (таблица 2, графа 11). При этом напряжение на АБ в случае 102 элементов будет составлять 183,6 В, или 83,4% от Uном, а в случае 104 элементов — 187,2 В, или 85% от Uном. То есть с учетом 5-процентной потери в соединительных проводах напряжение у потребителя составит 78,4% и 80% соответственно. При минимальной величине напряжения на элементе АБ на уровне 1,85 В недоиспользованная емкость составит 20–30% (таблица 2, графа 8). Напряжение на АБ и у потребителя при этом будет составлять соответственно: при 102 элементах — 0,858 и 0,807 Uном; при 104 элементах — 0,874 и 0,827 Uном.
Из сказанного следует, что с точки зрения нормальной работы АБ Uмин у потребителя должно быть равным 0,8 Uном, а на АБ — 0,85 Uном. При этом для АБ типа OCSM со 102 элементами напряжение на одном элементе будет составлять 1,85 В, а для остальных АБ со 104 элементами — 1,8 В. В этом случае емкость устанавливаемых АБ можно будет уменьшить примерно в 3 раза для OCSM, OPzS и GroE100, на 40% для БП 25, БП 100 и GroE25 и на 20% для Vb.
Нормативная база
Достижимо ли это или этому что-то препятствует? С точки зрения СОПТ — ничего, кроме некоторых положений существующей нормативной базы. С точки зрения потребителей, как ни странно, — опять же только нормативная база. Такой ли эта ситуация была всегда? Опять же, нет. Вот несколько документов тому в подтверждение (таблица 3, пункты 1–4). Документы, не позволяющие снизить минимальное напряжение на АБ и, соответственно, у потребителя, выпущены преимущественно после 2006 года (таблица 3, пункты 5–9). Основополагающим из них надо считать ГОСТ Р 52565-2006, в котором исключили такую маленькую деталь, как разница между ВВ с зависимым и независимым приводом — Uмин ср ЭВ для обоих типов этих ВВ сделали одинаковым (0,85 от Uном), хотя питание они имеют от разного количества элементов АБ. Таблица 3. Документы, определяющие напряжение на клеммах потребителей|
№ |
Документ |
Статус |
Параметр |
Значение (доля от Uном, если не указано иное) |
| 1 | Руководящие указания по организации СОПТ на ПС 110 кВ и выше. Этап 1–4. № 83тм-т1-4. Институт «Энергосетьпроект». Москва, 1998–2000 гг. | Типовая работа | Допустимый диапазон питания — ΔU | 0,8–1,05 |
| 2 | ГОСТ 687-78. Выключатели переменного тока на напряжение свыше 1000 В. Общие технические условия. Москва, 1994 г. | Действующий для стран СНГ | ЭВ ВВ с независимым приводом — ΔU | 0,8–1,1 |
| ЭВ ВВ с зависимых приводом (питание от хвостовых элементов АБ) — ΔU | 0,85–1,1 | |||
| ЭО ВВ — ΔU | 0,7–1,1 | |||
| 3 | Гидроэлектростанции. Системы оперативного постоянного тока. Технические требования, типовые технические решения. СТО «РусГидро» 02.02.105-2013 | Действующий с 2014 года | ΔU (на АБ) | 0,8–1,05 |
| 4 | Технические требования к микропроцессорным устройствам РЗА. СТО 56947007-29.120.70.241-2017. ПАО «ФСК ЕЭС» | Действующий с 2017 года | Питание МП РЗА —ΔU | 0,8–1,1 |
| Дискр. входы МП РЗА — Uср / Uвоз | 0,718–0,773 / 0,6 —0,7 | |||
| 5 | ГОСТ Р 52565-2006. Выключатели переменного тока на напряжения от 3 до 750 кВ. Общие технические условия. П.6.4.1-3 | Действующий с 2006 года | ЭВ ВВ с любым приводом — ΔU | 0,85–1,05 |
| ЭО ВВ — ΔU | 0,7–1,1 | |||
| 6 | Системы оперативного постоянного тока подстанций. Технические требования. СТО 56947007-29.120.40.041-2010. ОАО «ФСК ЕЭС» | Действующий с 2010 года | ΔU норм доп | 0,95–1,05 |
| ΔU пред доп | 0,9–1,1 | |||
| 7 | То же | Действующий с 2012 года | ΔU норм доп | 0,95–1,05 |
| ΔU пред доп | 0,85–1,1 | |||
| 8 | Типовые технические требования к элегазовым выключателям напряжением 10–750 кВ. СТО 56947007-29.130.10.083-2011 | Действующий с 2014 года | ЭВ ВВ с любым приводом — Uэв мин | Не более 0,85 |
| ЭО ВВ — Uэо мин | 0,55–0,7 | |||
| ЭО и ЭВ — Рэу, | ≥ 450 Вт | |||
| ЭО ВВ — ΔUэо | 0,7–1,1 | |||
| ЭВ ВВ — ΔUэв | 0,85–1,05 | |||
| ВВ — ΔUдв зав пруж | 0,85–1,1 | |||
| Uср реле | 0,6–0,7 | |||
| 9 | Типовые технические требования к КРУЭ классов напряжения 110–500 кВ. СТО 56947007-29.130.10.090-2011 | Действующий с 2015 года |
—//— |
—//— |
Особенности высоковольтных выключателей
Напряжение срабатывания
Мощные, медленные, на сотни ампер привода баковых масляных выключателей (зависимый привод) всегда имели питание ЭВ от АБ с дополнительными хвостовыми элементами. Использование повышенного количества элементов АБ обеспечивало этим соленоидам (при больших собственных токах включения) напряжение не ниже 0,85 Uном. Альтернативой этому решению может быть только применение вольт-добавочного устройства (ВДУ). Вариант снижение напряжения на них до 0,8 Uном нами не рассматривается, так как при таком напряжении привод может отказать. Маломощные электромагниты приводов элегазовых и маломасленных выключателей (независимый привод) всегда имели общее с РЗА и У питание. Необходимое быстродействие им обеспечивала высокая кратность подаваемого на них напряжения (по отношению к собственному напряжению срабатывания). По существующим нормам минимальное напряжение несрабатывания для них составляет не более 0,5 Uном. Согласно готовящейся к выпуску новой редакции СТО ФСК [10, 11] этот параметр будет составлять 0,35 Uном. Снижение напряжения питания до 0,7 Uном для них фактически не имеет никакого значения. Однако формально (согласно действующему ГОСТ [9]) напряжение питания, подаваемое на ЭВ, не должно быть менее 0,85 Uном. То есть при работе СОПТ в автономном режиме и разряде АБ более чем на 10–20% своей емкости напряжение питания ЭВ снижается ниже допустимого уровня (см. рис. 1). Возможны три варианта выхода из этого противоречия:- Отказ от требований МЭК [15], пересмотр ГОСТ Р 52565-2006 [9] в соответствии с ГОСТ 687-78 [8], снижение допустимого напряжения для ЭВ ВВ с независимым приводом до 0,8 Uном.
- Принятие для ЭВ ВВ с независимым приводом допустимого отклонения от нормативного значения минимальной величины срабатывания до 0,8 Uном при работе СОПТ в автономном режиме.
- Сохранение текущей ситуации: либо невыполнение действующих требований к ЭВ ВВ и СОПТ (фактически происходит повсеместно), либо обоснование необоснованного увеличения емкости АБ примерно в два раза.
Напряжение несрабатывания
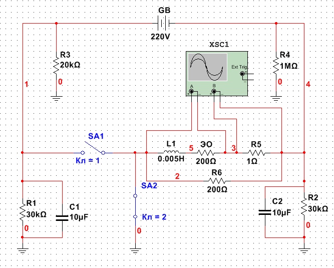
Вторым важным параметром, нуждающимся в согласовании требований к СОПТ с требованиями к ВВ, является величина напряжения несрабатывания ЭО и ЭВ — точнее, их несрабатывания при ЗЗ в их цепях. Сразу оговоримся, что каких бы то ни было международных норм по этой теме нет, а все существующие на сегодняшний день являются плодом отечественных разработок. Причиной тому — отечественные нормы проектирования, никак не ограничивающие размеры ПС и, соответственно, суммарную длину кабелей вторичной коммутации, имеющих значительную величину емкости полюсов относительно «земли». Перезаряд этих емкостей при ЗЗ может создать ток, достаточный для срабатывания ЭО и ЭВ. Условиями их излишней работы являются:- Перекос по напряжению полюсов АБ относительно «земли» (исходная величина напряжения перезаряда емкостей ВК (рис. 3а — С1 и С2)).
- Величина этих емкостей.
- Напряжение срабатывания ЭО и ЭВ.
- Время срабатывания ЭО и ЭВ.


- Низкое сопротивление ЭО и шунтирующего резистора определяет низкое значение конечного напряжения.
- Крутизна характеристики перезаряда емкостей определяется величиной емкостей и величиной активного шунтирующего резистора.
- Из-за большой крутизны характеристики тока и напряжения (τ = 1 мс) величина начального напряжения (наличие или отсутствие БФН) мало влияет на срабатывание или несрабатывание ЭО.
- При заданных величинах суммарной емкости полюсов в 20 мкФ, изоляции положительного полюса в 20 кОм, минимально возможным временем срабатывания ЭО в 6 мс и полученном времени снижения тока до величины несрабатывания в 1,4595 мс можно прогнозировать безопасное применение этой схемы в СОПТ с емкостью полюсов до 80 мкФ.
- Напряжение несрабатывания, равное 0,35 Uном, является достаточной величиной для надежной неработы ЭО и ЭВ при ЗЗ.
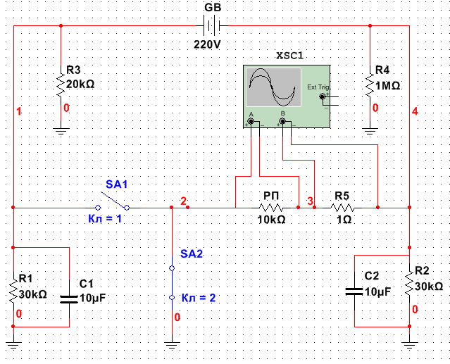
Особенности дискретных входов и промежуточных реле
На рис. 4а дана схема замещения для анализа режима ЗЗ в цепи условного устройства с внутренним сопротивлением 10 кОм (промежуточное реле, дискретный вход МПРЗ, шунтируемый резистором с сопротивлением 10 кОм). На рис. 4б показаны диаграммы тока и напряжения этого процесса. Анализ этих диаграмм позволяет сделать следующие выводы:- Величина сопротивления катушки РП или приведенного к ней значения сопротивления шунтирующего резистора (10 кОм) соизмеримы с величиной сопротивления шунтирующих резисторов (30 кОм) и величиной сопротивления изоляции (менее 40 кОм), при которой возможно ложное срабатывание РП при ЗЗ.
- Начальное напряжение перезаряда емкостей определяется исключительно величиной сопротивления шунтирующих резисторов (БФН) и величиной снижения изоляции. При сопротивлении шунтирующих резисторов в 30 кОм начальное напряжение будет составлять 140 В (изоляция 40 кОм) и 157 В (изоляция 20 кОм). При емкости сети в 20 мкФ, напряжении срабатывания 132 В (0,6 Uном) и времени срабатывания 10 мсек РП не сработает при снижении изоляции до величины 40 кОм (величина уставки предупредительной сигнализации [13, 14]). То же самое можно сказать и про дискретные входы МП РЗ, шунтируемые резистором 10 кОм. При увеличении напряжения срабатывания до 0,7 Uном (это можно сделать только для дискретных входов) снижение изоляции и до 20 кОм не вызовет ложной работы указанных выходов.
- Так как крутизна характеристики перезаряда емкостей (τ = 0,1 с) низкая, то на возможность излишнего срабатывания РП при ЗЗ большое влияние оказывает наличие БФН, без которого эксплуатация СОПТ является серьезной ошибкой.
- Величина конечного напряжения перезаряда емкостей зависит от величины шунтирующих полюса резисторов: чем меньше их сопротивление, тем выше значение конечного напряжения. Без дополнительного анализа менять их значение (принятое еще для устройства контроля изоляции на реле РН-51 (30 кОм)) нецелесообразно.
- Отличие дискретных входов от РП заключается в том, что выдержка времени РП начинает отсчитываться после подачи на него напряжения, а на дискретном входе — после срабатывания порогового органа. Из этого следует, что для дискретных входов основную роль играет напряжение возврата. Увеличение этого значения до величины 0,68 Uном в совокупности с применением БФН и шунтированием дискретного входа резистором 10 кОм полностью решает проблему ложных срабатываний при ЗЗ в их цепях. Напряжение их срабатывания при этом можно смело вернуть к общепринятым значениям — 0,7 Uном [13, 14] — и отказаться от его ошибочного увеличения до 170 В [5].
- Снижение напряжения срабатывания дискретных входов до 0,7 Uном доводит разницу между этим напряжением и допустимым напряжением на АБ (в режиме автономной работы СОПТ) до 0,1 Uном и, соответственно, повышает надежность их работы.


Выводы
- Допустимое минимальное напряжение на АБ — 0,85 Uном. Это обуславливается отдачей до 80% емкости АБ при нагрузке током двухчасового разряда.
- Допустимое минимальное напряжение, которое должна обеспечить АБ на клеммах потребителей, — 0,8 Uном.
- Питание потребителей, требующих напряжения питания на уровне 0,85 Uном и выше, должно осуществляться от АБ с повышенным количеством элементов либо через ВДУ или иные стабилизаторы постоянного тока (DC/DC-преобразователи).
- ЭВ ВВ с независимым приводом должны обеспечиваться напряжением на уровне 0,85 Uном на их зажимах только в нормальном режиме работы СОПТ. В автономном режиме снижение этого напряжения до 0,8 Uном считается допустимым отклонением от нормативного значения.
- Последнее допущение считается временным, действующим до пересмотра ГОСТ Р 52565-2006 [9].
- Максимальное напряжение несрабатывания ЭО и ЭВ — 0,35 Uном.
- Дискретные входы МП РЗ: минимальное напряжения срабатывания — 0,68–0,7 Uном, напряжение возврата — 0,98–0,99 Uном.
- Снижение напряжения срабатывания до 0,7 Uном позволяет иметь запас по напряжению на уровне 0,1 Uном в режиме автономной работы СОПТ. На рис. 1 это будет соответствовать перемещению зеленой линии вниз с 0,77 до 0,7 Uном.
- Дискретные входы, к которым подключены линии связи, уходящие за пределы релейного щита, и действие которых может привести к ложному отключению первичного оборудования, должны иметь шунтирующие резисторы сопротивлением 10 кОм и мощностью, соответствующей длительности поданного на них напряжения.
- Промежуточные реле, действие которых может привести к ложной работе первичного оборудования, должны иметь напряжение срабатывания не ниже 0,6–0,7 Uном.
- Запрещается эксплуатировать СОПТ без устройства БФН.
- Допустимая емкость полюсов вторичной коммутации не должна превышать 20 мкФ. Увеличение этого значения требует дополнительного обоснования.
Литература
- ПУЭ раздел 3.4.5. 6-е изд., М., 1998.
- Нормы технологического проектирования подстанций переменного тока с высшим напряжением 35–750 кВ (НТП ПС) СТО 56947007-29.240.10.248-2017. ОАО «ФСК ЕЭС», 2017.
- Системы оперативного постоянного тока подстанций. Технические требования. СТО 56947007- 29.120.40.041-2010. ОАО «ФСК ЕЭС», 2010.
- То же с изменениями 2012 года.
- Методические указания по инженерным расчетам в системах оперативного постоянного тока для предотвращения неправильной работы дискретных входов микропроцессорных устройств релейной защиты и автоматики, при замыканиях на землю в цепях оперативного постоянного тока подстанций ЕНЭС. СТО 56947007-29.120.40.102-2011. ОАО «ФСК ЕЭС», 2011.
- Методические указания по выбору оборудования СОПТ. Стандарт организации ПАО «ФСК ЕЭС». СТО 56947007 29.120.40.216-2016.
- Технические требования к микропроцессорным устройствам РЗА. СТО 56947007-29.120.70.241-2017. ОАО «ФСК ЕЭС», 2017.
- ГОСТ 687-78. Выключатели переменного тока на напряжение свыше 1000 В. Общие технические условия. М., 1994.
- ГОСТ Р 52565-2006. Выключатели переменного тока на напряжения от 3 до 750 кВ. Общие технические условия П.6.4.1-3. Росстандарт, 2006.
- Типовые технические требования к элегазовым выключателям напряжением 10–750 кВ. СТО 56947007-29.130.10.083-2011. ОАО «ФСК ЕЭС». Изменен в 2014 году.
- Типовые технические требования к КРУЭ классов напряжения 110–500 кВ. СТО 56947007-29.130.10.090-2011. ОАО «ФСК ЕЭС». Изменен в 2015 году.
- Методика расчета и выбора аккумуляторных батарей серий Classic GroE и Classic OCSM для применения в энергетике. EXIDE Technologies Industrial Energy. ЗАО «Акку-Фертриб», М., 2005.
- Руководящие указания по организации СОПТ на ПС 110 кВ и выше. Этап 3. Расчеты по выбору параметров АБ для ПС 330 кВ и выше с двумя АБ. Полные схемы ЩПТ. № 83тм-т3. М., ЭСП, 1999.
- Справочник по наладке вторичных цепей электростанций и подстанций / под редакцией Э. С. Мусаэляна. — М., Энергоатомиздат, 1989.
- Шлейфман И. Разработка ГОСТов, гармонизированных со стандартами МЭК / И. Шлейфман, В. Белотелов // Журнал «Новости электротехники» № 5, 2017.